大美通江

 找回密码
 立即注册

扫一扫,访问微社区

微信登录,快人一步

返回列表 发新帖
收起左侧

四川发布重要通知!事关春节回家,防止各地擅自升级管...

[复制链接]
     
猪猪侠 发表于 2020-12-22 09:40:37  | 显示全部楼层 | 阅读模式

马上注册,结交更多好友,享用更多功能,让你轻松玩转社区

您需要 登录 才可以下载或查看,没有账号?立即注册

x
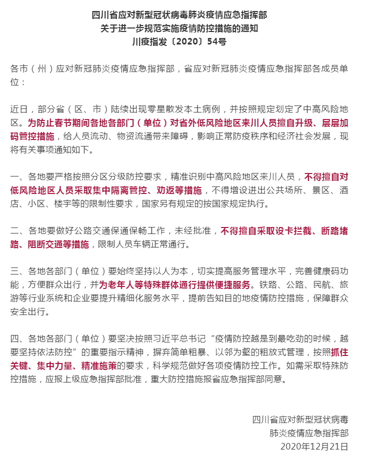
12月21日,记者从四川省政府网站获悉,四川省出台《四川省应对新型冠状病毒肺炎疫情应急指挥部关于进一步规范实施疫情防控措施的通知》。按照《通知》,各地要严格按照分区分级防控要求,精准识别中高风险地区来川人员,不得擅自对低风险地区人员采取集中隔离管控、劝返等措施。
微信图片_20201222093754.png QQ浏览器截图20201222093921.png

来源:四川日报


发表回复

您需要登录后才可以回帖 登录 | 立即注册

本版积分规则

关于我们
站点须知
友情链接
联系我们
帮助中心
网友中心
购买须知
支付方式
服务支持
资源下载
售后服务
定制流程
关注我们
官方微博
官方空间
官方微信
快速回复 返回顶部 返回列表