开启辅助访问
切换到宽版
< title="在线客服">
设为首页
收藏本站
扫一扫关注官方微信
账号
记 住
找回密码
密码
立即注册
扫一扫,访问微社区
微信登录,快人一步
快捷导航
首页
Portal
通江论坛
BBS
通江人才网
通江房产
全景通江
手机客户端
通江信息广场
大美通江
»
通江论坛
›
大美通江
›
通江论坛
›
好消息!足不出户,在家就能办理身份证啦! ...
返回列表
好消息!足不出户,在家就能办理身份证啦!
[复制链接]
王小丫
当前离线
积分
552
窥视卡
雷达卡
王小丫
发表于 2023-10-31 08:53:16
|
显示全部楼层
|
阅读模式
马上注册,结交更多好友,享用更多功能,让你轻松玩转社区
您需要
登录
才可以下载或查看,没有账号?
立即注册
x
好消息!
全省范围内
居民身份证丢失补领、损坏换领业务
实现“全程网办”了
可不再到公安办证窗口现场申办
只需要按照流程办理
坐等身份证邮寄到家~
小编整理了一份超详细“攻略”
手把手教你如何办理
注意!办理前须知
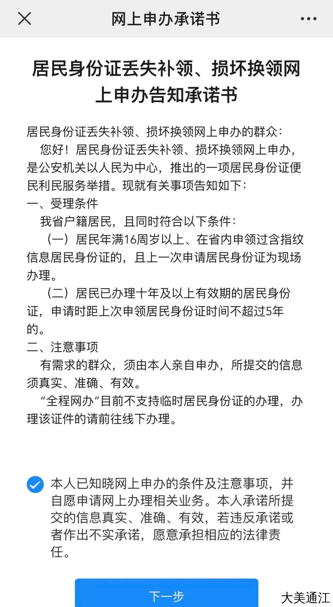
巴中公安提醒,通过“微户政”网上申请居民身份证丢失补领、损坏换领,须同时符合以下条件:
1.需年满16周岁以上;
2.在省内申领过含指纹信息居民身份证的,且上一次申领居民身份证为现场办理;
3.居民已办理十年及以上有效期的居民身份证,申请时距上次申领居民身份证时间不超过5年。
办理流程(以巴州区为例)
01
关注平安巴中官方微信公众号
02
点击专题专栏选择“微户政”
03
选择你的户籍地
04
选择居民身份证补换领
温馨提示
首次使用“微户政”
需要实人认证
按照提示操作即可
05
进入功能
进入居民身份证补换领后,首页展示两个功能:查询补办记录和居民身份证补办。
06
查看办理流程
点击“居民身份证补办”进入流程图查看页面,流程确认后点击“下一步”。
07
确认办理条件及承诺书
查看办理条件及承诺书内容,确认无误的,选择“本人已知晓……”同时点击“下一步”。
08
选择申请原因
申请人查看本人的申请信息是否正确,并在“丢失补领”和“损坏换领”中选择一个申请原因。
09
资格审查
对申请人是否满足办理条件进行校验,校验通过的进入下一步。
10
实人认证
申请人采集当前本人实时影像及照片,通过的申请提交成功后,等待民警审核。
11
查询补办记录
审核通过后,申请人进入首页“查询补办记录”中,找到状态为“领取方式待选择”的申请记录,点击进入后,点击“待选择”。
12
选择领取方式
选择是否邮寄领取,选择“是”进入邮寄页面,填写收件地址并缴费,选择“否”则进入到办理单位领取页面。
13
缴纳工本费
领取方式选择后,申请人支付制证工本费,等待领取证件。
14
等待制证—办理完成
制证完成后,会通过四川公安微户政公众号推送通知信息,根据选择的领取方式,居民身份证将邮寄到家或者自行前往线下领取。
关 于 办 理 进 度
看完是不是觉着很方便
足不出户就可
补换领身份证
转发给家人、朋友
一起学习吧~
回复
使用道具
举报
提升卡
置顶卡
沉默卡
喧嚣卡
变色卡
千斤顶
照妖镜
下一页 »
返回列表
发表回复
高级模式
B
Color
Image
Link
Quote
Code
Smilies
您需要登录后才可以回帖
登录
|
立即注册
本版积分规则
发表回复
回帖后跳转到最后一页
浏览过的版块
通江美食
长途拼车
大美通江论
关于我们
站点须知
友情链接
联系我们
帮助中心
网友中心
购买须知
支付方式
服务支持
资源下载
售后服务
定制流程
关注我们
官方微博
官方空间
官方微信
0827-7670939
周一到周日 8:30-20:30 (全年无休)
7 x 24小时在线客服
Archiver
手机版
小黑屋
Powered by
Discuz!
X3.4 © 2008-2015
大美通江
版权所有
蜀ICP备19004184号-2
客服QQ: 540770130
技术支持:
大美通江工作室
快速回复
返回顶部
返回列表